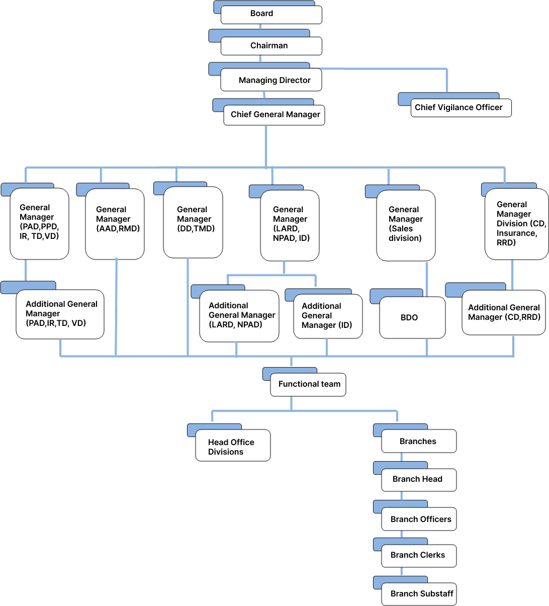
PAD PPD   IR TD   AAD RMD DD TMD CD RRD LARD NPAD ID Internal Audit & Inspection Division NPA Division Legal & Asset Recovery Division Repatriates rehabilitation Division Credit Division Technology Management Division Development Division Risk Management Division Accounts & Audit Division Training Division Industrial relations Premises & Procurement Division Personnel Administration Division Board Chairman Managing Director Chief  Vigilance Officer General  Manager (PAD,PPD,IR, TD) General  Manager (AAD,RMD) General  Manager (DD,TMD) General  Manager (LARD,NPAD,  ID) General  Manager Division  (CD,RRD) Additional General  Manager (CD,Insurance)    Functional team    Head Office Divisions    Branches    Branch Head Branch Officers    Branch Clerks   Branch Substaff

Repatriates Cooperative Finance and Development Bank Ltd. (REPCO BANK) was registered on November 19, 1969, as a Cooperative Society under the relevant provisions of the Madras Cooperative Societies Act, 1961, with jurisdiction over the State of Tamil Nadu, Andhra Pradesh, Karnataka, Kerala and the Union Territory of Puducherry.

Repco Towers, N0:33, North Usman Road ,T.Nagar, Chennai - 600017

Ph No - 044-28340715

Email - ho@repcobank.co.in

Follow us on :